《企業拆除活動污染防治技術規定 (試 行 )》全文
企業拆除活動污染防治技術規定
(試 行 )
1. 依據和目的
為貫徹落實《土壤污染防治行動計劃》(國發〔2016〕31號)關于防范重點行業企業拆除活動污染土壤的要求,制定本技術規定。
2. 適用范圍
本技術規定適用于有色金屬冶煉、石油加工、化工、焦化、電鍍、制革、造紙、鋼鐵、制藥、農藥、印染等行業企業拆除生產設施設備、建(構)筑物和污染治理設施的土壤污染防治等環境保護工作。其他行業企業拆除活動的土壤污染防治工作,可參照本技術規定執行。
污染地塊風險管控與修復不適用于本技術規定。
涉及危險化學品生產使用企業的拆除活動,應同時滿足《危險化學品安全管理條例》(國務院令第591號)規定。
含石棉材料的設備、建(構)筑物等的拆除活動,應同時滿足《石棉作業職業衛生管理規范》(GBZ/T 193)要求。
含多氯聯苯物質的設備拆除,應同時滿足《含多氯聯苯廢物污染控制標準》(GB 13015)相關技術要求。
涉及放射性物質的設備、建(構)筑物等的拆除活動,應按照國家和地方放射性物質法規管理。
拆除活動中施工安全、消防、人員人身安全與環境健康風險等的管理,應同時滿足《建筑拆除工程安全技術規范》(JGJ 147)、《綠色施工導則》(建質〔2007〕223號)相關要求。
3. 術語和定義
遺留設備:指需要拆除的各類生產設備及輔助設備等。
遺留物料:指遺留在拆除現場的各類原輔材料、中間產品、產品及副產品等。
殘留污染物:指遺留在拆除現場的各類固體廢物、廢水等。
有毒有害物質:指依據《中華人民共和國大氣污染防治法》《中華人民共和國水污染防治法》《中華人民共和國固體廢物污染環境防治法》等法律法規及《水污染防治行動計劃》確定的有毒有害大氣污染物、有毒有害水污染物、危險廢物以及優先控制化學品等。
4.管理流程
4.1 前期準備
拆除活動業主單位(以下簡稱業主單位)應在拆除活動施工前,組織識別和分析拆除活動可能污染土壤、水和大氣的風險點,以及周邊環境敏感點。
4.2制定拆除活動污染防治方案
業主單位組織編制《企業拆除活動污染防治方案》(以下簡稱《污染防治方案》,編制大綱見附1)、《拆除活動環境應急預案》(以下簡稱《環境應急預案》)。
《污染防治方案》應明確:
1.拆除活動全過程土壤污染防治的技術要求,重點防止拆除活動中的廢水、固體廢物以及遺留物料和殘留污染物污染土壤。
2.針對周邊環境特別是環境敏感點的保護,關于防止水、大氣污染的要求。如防止揮發性有機污染物、有毒有害氣體污染大氣的要求,揚塵管理要求(包括現場周邊圍擋、物料堆放覆蓋、路面硬化、出入車輛清洗、渣土車輛密閉運輸,建(構)筑物拆除施工實行提前澆水悶透的濕法拆除、濕法運輸作業)等。
3.統籌考慮落實《污染地塊土壤環境管理辦法(試行)》(環境保護部令第42號),做好與后續污染地塊場地調查、風險評估等工作的銜接。
《污染防治方案》需報所在地縣級環境保護主管部門及工業和信息化部門備案。
《環境應急預案》的編制及管理參照《企業事業單位突發環境事件應急預案備案管理辦法(試行)》(環發〔2015〕4號)執行。
4.3組織實施拆除活動
業主單位可自行組織拆除工作或委托具備相應能力的施工單位開展拆除工作。特種設備、裝備的拆除和拆解需委托專業機構開展。
實施過程中,應當根據現場的情況和土壤、水、大氣等污染防治的需要,及時完善和調整《污染防治方案》。
4.4拆除活動環境保護工作總結
拆除活動結束后,業主單位應組織編制《企業拆除活動環境保護工作總結報告》(以下簡稱《總結報告》,編制大綱見附2)。
4.5拆除活動污染防治資料管理
業主單位應保存拆除活動過程中的污染防治相關資料并歸檔,如《污染防治方案》《環境應急預案》《總結報告》等,以及在拆除過程中環境檢測和污染物處理處置等活動的監測報告、處理處置協議/合同復印件、危險廢物轉移聯單等,為后續污染地塊調查評估提供基礎信息和依據。如拆除活動過程中實施了環境監理,應同時保存環境監理方案、環境監理報告等資料。
5. 土壤污染防治原則要求
重點防止拆除活動中的廢水、固體廢物,以及遺留物料和殘留污染物污染土壤。
5.1防止廢水污染土壤
拆除活動應充分利用原有雨污分流、廢水收集及處理系統,對拆除現場及拆除過程中產生的各類廢水(含清洗廢水)、污水、積水收集處理,禁止隨意排放。沒有收集處理系統或原有收集處理系統不可用的,應采取臨時收集處理措施。
物料放空、拆解、清洗、臨時堆放等區域,應設置適當的防雨、防滲、攔擋等隔離措施,必要時設置圍堰,防止廢水外溢或滲漏。
對現場遺留的污水、廢水以及拆除過程產生的廢水等,應當制定后續處理方案。
5.2防止固體廢物污染土壤
拆除活動中應盡量減少固體廢物的產生。
對遺留的固體廢物,以及拆除活動產生的建筑垃圾、第I類一般工業固體廢物、第II類一般工業固體廢物、危險廢物需要現場暫存的,應當分類貯存,貯存區域應當采取必要的防滲漏(如水泥硬化)等措施,并分別制定后續處理或利用處置方案。
5.3防止遺留物料、殘留污染物污染土壤
識別和登記擬拆除生產設施設備、構筑物和污染治理設施中遺留物料、殘留污染物,妥善收集并明確后續處理或利用方案,防治泄露、隨意堆放、處置等污染土壤。
6.土壤等污染防治工作要點
6.1識別土壤等污染風險點
通過資料收集和分析,以及現場查看等方式,識別拆除活動中可能導致土壤等污染的風險點,包括遺留物料及殘留污染物、遺留設備、遺留建(構)筑物等。
6.1.1資料收集
包括但不限于以下資料:
(1)生產活動相關信息資料,如原輔材料、主要產品及副產品、主要技術工藝、工藝流程及設備設施平面布置圖、管線平面布置圖等。
(2)環境管理文件,如建設項目環境影響報告書(表)、清潔生產報告、排污許可證、環境污染事故記錄、環境調查與風險評估報告、近3年環境監測報告和排污申報登記等。
(3)水文地質資料,如地質勘探調查報告等。
(4)需收集的其他資料。
6.1.2現場清查與登記
現場清查和識別拆除活動現場的遺留物料及殘留污染物、遺留設備、遺留建(構)筑物等污染土壤風險點,填寫《企業拆除前現場清查登記表》(見附3)。對地下管線、埋地設備設施必要時采用探測雷達等技術手段確定。
(1)遺留物料及殘留污染物
以可能造成土壤污染的有毒有害物質為重點,明確遺留物料及殘留污染物的名稱、性狀、數量、貯存狀態、是否屬于危險廢物,最終處置方式等。
種類或性狀不明確的,應進行采樣分析(見6.1.3),確定清理方法、污染防治措施,以及利用處置方式。
(2)遺留設備
遺留設備可區分為以下類別:
高環境風險設備:曾經用于生產、處理處置或盛裝有毒有害物質、危險廢物、第II類一般工業固體廢物等可能導致人體健康和生態環境受損的物質,以及沾染了以上物質的設備。
一般性廢舊設備:曾用于生產、處理處置或盛裝非有毒有害物質、第I類一般工業固體廢物的設備,以及給水、中水回用、供電等的輔助性設備。
對于生產使用信息不完整,但可能受到有毒有害物質污染、位于突發污染事故(如物料泄漏)影響區域,以及表面有污染痕跡等可能存在環境風險的設備,應當進行采樣分析和論證后,按上述類別歸類。
(3)建(構)筑物
遺留建(構)筑物可區分為以下類別:
高環境風險建(構)筑物:曾經用于生產、處理處置或貯存有毒有害物質、危險廢物、第II類一般工業固體廢物等可能導致人體健康和生態環境受損的物質,以及沾染了以上物質的建(構)筑物。
一般性建(構)筑物:曾經用于生產、處理處置或貯存非有毒有害物質、第I類一般工業固體廢物,且表面無明顯污染物沾染痕跡的生產車間及其附屬建(構)筑物,以及距離生產區較遠且未進行過工業生產或物料貯存的建(構)筑物。
對生產使用信息不完整,但可能受到有毒有害物質污染、位于突發污染事故(如物料泄漏)影響區域,以及表面有污染痕跡等可能存在環境風險的建(構)筑物,應當進行采樣分析和論證后,按上述類別歸類。
6.1.3樣品采集分析
清查過程中不能明確的遺留物料及殘留污染物、具有潛在環境風險的設備或建(構)筑物表面沉積物,業主單位應組織開展樣品采集和分析測試。
(1)樣品采樣
①固態樣品采集
遺留物料、遺留固體廢物等樣品采集:按照《工業固體廢物采樣制樣技術規范》(HJ/T 20)采集。
表面沉積層樣品采集:對于設備及建(構)筑物的表面沉積物,可選擇沉積物較多的位置,使用潤濕的采樣擦巾擦拭取樣。對于較為平整的表面,建議使用紙板采樣框。設備及建(構)筑物的表面應擦拭干凈,并盡量減少對周邊表面沉積物的擾動。對于污染物可能已滲入設備、建(構)筑物結構內或污染物沉積物附著牢固的污染層,可采用鏟削方法,在表層明顯被腐蝕、有污漬或者沉積物比較厚的位置,采集密實層以上的全部污染層物質,并盡量減少對周邊污染層的擾動。
②半固態樣品、液態樣品采集
半固態樣品,以及除廢水以外的液態樣品,應根據樣品性狀,按照《工業固體廢物采樣制樣技術規范》(HJ/T 20)采集要求采集。
③廢水樣品采集
廢水樣品采集按照《地表水和污水監測技術規范》 (HJ/T 91)進行采集。
(2)樣品分析與檢測
固態、半固態樣品以及除廢水以外的液態樣品按照《工業固體廢物采樣制樣技術規范》(HJ/T 20)制樣后,測定其污染物成分及含量;疑似為危險廢物的,按照《危險廢物鑒別標準 浸出毒性鑒別》(GB 5085.3)進行鑒別。
廢水樣品按照水質測定方法,測定其中污染物成分及含量。
6.2劃分拆除活動施工區域
根據拆除活動及土壤污染防治需要,可將拆除活動現場劃分為拆除區域、設備集中拆解區、設備集中清洗區、臨時貯存區等,實現污染物集中產生、集中收集,防止和減少污染擴散。不同區域應設立明顯標志標識,標明污染防治要點、應急處置措施等,并繪制拆除作業區域分布平面圖。
6.2.1拆除區域
拆除區域可劃分為高風險拆除區域、低風險拆除區域和無風險拆除區域。
遺留的有毒有害物質、危險廢物、第II類一般工業固體廢物,其他可能有損人畜健康或環境安全的物質以及高風險設備、建(構)筑物所在的區域,可劃分為高風險拆除區域。
一般工業原料、第I類一般工業固體廢物等所在區域,可劃分為低風險拆除區域。
一般性廢舊設備及建(構)筑物等所在區域,可劃分為無風險拆除區域。
6.2.2設備集中拆解區
設立集中拆解區域,需要現場拆解的遺留設備盡量移至該區域進行拆解。可依托高風險建(構)筑物所在區域,設立高風險設備集中拆解區域。
6.2.3設備集中清洗區
可依托原有水處理設施所在區域等設立集中清洗區,并利用原有設施收集清洗廢水。沒有收集處理系統或原有收集處理系統不可用的,可設立專門區域,建立設備集中清洗區,采取有效的廢水收集措施。
6.2.4臨時貯存區
需要在拆除活動現場臨時貯存的遺留物料、固體廢物、廢水、污染土壤和疑似污染土壤等,應根據環境風險程度,依托具有防淋溶、防滲、防逸散等條件的區域,劃定臨時貯存區,分類貯存。
6.3清理遺留物料、殘留污染物
6.3.1分類
拆除施工作業前應對拆清理除區域內各類遺留物料和殘留污染物進行分類清理。
對于收集揮發或半揮發遺留物料或殘留污染物時,應在相對封閉空間內操作,設置氣體收集系統和凈化處理裝置,必要時可搭建密閉大棚(如農藥生產企業污泥池的清理且周邊存在居民區等環境敏感點的情形)。
6.3.2包裝和盛裝
揮發性、半揮發性液體及半固態物質,須用密閉的容器貯存。
遺留物料及污染物的包裝或盛裝應滿足現場收集、轉移要求,防止遺撒、泄露等。原包裝或盛裝物滿足盛裝條件的,應盡量使用原包裝或盛裝物;不能滿足盛裝條件的,應選擇合適的收集包裝或盛裝設施。
在包裝或盛裝設施明顯的位置應放置標識標志或安全說明文件,載明包盛裝物名稱、性狀、理化性質、重量、收集時間、安全性說明、應急處置要求等。
6.4拆除遺留設備
6.4.1一般要求
存有遺留物料、殘留污染物的設備,應將可能導致遺留物泄露的部分進行修補和封堵(排氣口除外),防止在放空、清洗、拆除、轉移過程中發生污染物泄露、遺撒。拆除和拆解過程中,應妥善收集和處理泄露物質;泄露物質不明確時,應進行取樣分析。
整體拆除后需轉移處理或再利用的設備,應在轉移前貼上標簽,說明其來源、原用途、再利用或處置去向等,并做好登記。
設備拆除過程中,應采取必要措施保證其中未能排空的物料及污染物有效收集,避免二次污染。
6.4.2內部物料放空
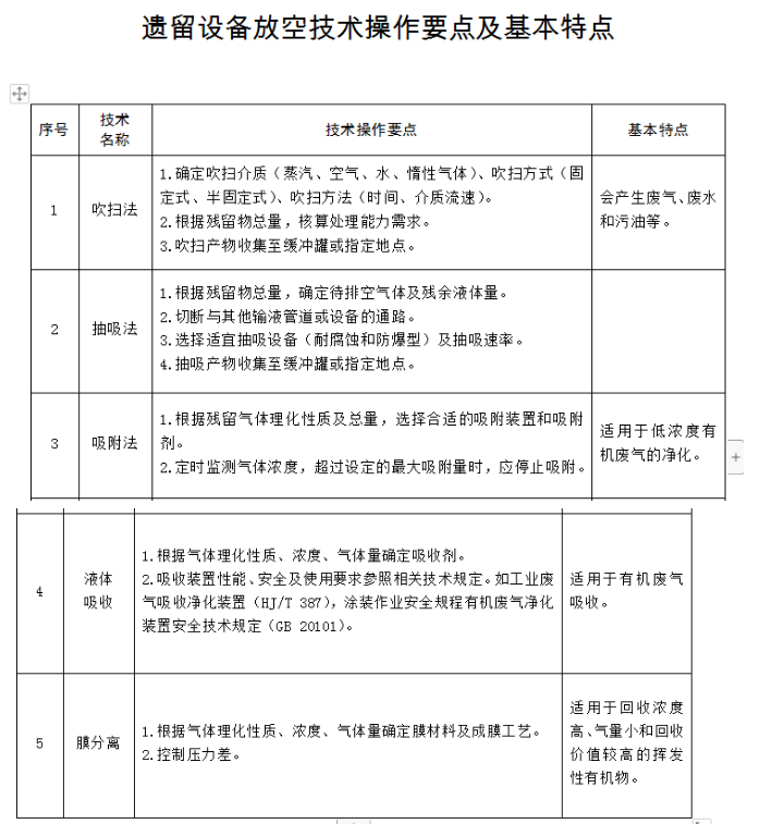
根據設備遺留物料的遺留量、理化性質及現場操作條件,確定放空方法(可參照附4)。流動物料可利用原有管道、放空閥(口)等,通過外加壓力、重力自流或抽提等方式放空。不流動物料可借助原放空閥(口)或在適當位置開設物料放空口,采用人工或機械鏟除的方式清除,必要時可采用溶液稀釋或溶解,達到流動狀態后放空。殘留較少或未能徹底放空的氣體及殘余液體,如有必要可采用吹掃法、抽吸法、吸附法、液體吸收、膜分離等方式清除。
6.4.3高環境風險設備拆除
設備放空后,應結合后期拆除、處置、轉移等過程污染防治措施及環境風險影響情況,確定是否需進行無害化清洗。對需要清洗的設備,按照技術經濟可行、環境影響最小的原則進行技術篩選(具體見附5)。
對于設備清洗、拆除過程產生的廢水,應集中收集處置,禁止任意排放。
對于設備清洗、拆除過程可能產生有毒有害氣體的,應在相對封閉空間內操作,并設置氣體收集系統和凈化處理裝置,必要時可搭建密閉大棚。高環境風險設備拆除時應采取有效措施防范有毒有害物質釋放,防范人體健康危害和環境突發事件。
禁止在雷雨天(或氣壓低)或風力在五級以上的大風天進行室外清洗作業。
6.4.4一般性廢舊設備拆除
位于永久結構中的地下/半地下設備,經論證留在原址不會導致環境污染且不進行拆除的,應使用水泥、沙子、石子等惰性材料將其內部填充后就地封埋,同時建立檔案,保留設備位置、體積、原用途、材質以及完好性等記錄,并附相關圖像資料。輔助管道若與主體一同保留的,應使用惰性材料將其填充后與主體一并就地封埋。
地下/半地下設備拆除過程中清挖出的土壤應進行采樣分析,確定污染情況。
6.5拆除建(構)筑物
6.5.1高環境風險建(構)筑物拆除
因沾染有毒有害物質而具有較高環境風險的建(構)筑物,可結合拆除產物環境風險、處置去向等情況,確定是否需對有毒有害物質實施無害化清理。確需進行無害化清理的,應按照技術經濟可行、環境影響最小的原則篩選適宜方法(具體見附6)。清理干凈后按照一般性建(構)筑物進行拆除。
高風險建(構)筑物基坑拆除過程中,應盡量避免干擾淺層地下水,或采取有效隔水措施,避免污染地下水。
6.5.2一般性建(構)筑物拆除
一般性建(構)筑物拆除時應采取有效措施,防范揚塵、噪聲等污染。
6.6清理現場
拆除活動結束后,應對現場內所有區域進行檢查、清理,確保所有拆除產物、遺留物料、殘留污染物等得到合理處置,不遺留土壤污染隱患。
7. 做好后續污染地塊調查工作的銜接
拆除活動過程中,對識別出的以下區域,應當繪制疑似土壤污染區域分布平面示意圖并附文字說明,保留拆除活動前后現場照片、錄像等影像資料,為拆除結束后工作總結及后續污染地塊調查評估提供基礎信息和依據:1.遺留物料、殘留污染物、遺留設備、建(構)筑物等土壤污染風險點所在區域;2.發現的土壤顏色、質地、氣味等發生明顯變化的疑似土壤污染區域;3.拆除過程發現的因物料或污染物泄露而受到影響的區域;等。
附1
《企業拆除活動污染防治方案》
(大 綱)
1項目概況
1.1企業簡介
1.2企業歷史運營情況
原企業運營活動過程中生產工藝及原輔料的使用情況,以及重大環境事件及其處理情況等,并附相關圖件資料。
1.3周邊環境現狀
企業周邊土地利用、居民狀況、水文與水文地質狀況、有無環境敏感點等信息。
2現場清查情況分析
2.1遺留物料及殘留污染物
2.2遺留設備
2.3建(構)筑物
2.4環境敏感目標
3遺留物料及殘留污染物清理和安全處置方案
3.1基本信息
3.2收集方式
3.3暫存方式
3.4處置方案
4拆除過程應采取的污染控制措施
針對擬拆除的設備、建(構)筑物,明確設備內部物料放空及無害化清洗、設備拆除、建(構)筑物無害化清洗、建(構)筑物拆除等環節污染防治施工方案。
針對擬保留的設備、建(構)筑物,需制定防范環境風險的措施。
預測拆除施工過程廢水、廢氣、固體廢物等的產生量、污染特征、環境影響等情況,以及污染防治措施。
5附件
(1)周邊環境敏感點示意圖
(2)現場采樣檢測報告
(3)企業拆除前現場清查登記表
(4)拆除作業區域分布平面圖
(5)其他與拆除活動污染防治有關的資料。
附2
《企業拆除活動環境保護工作總結報告》
(大 綱)
1.項目簡介
拆除企業基本信息、拆除施工單位基本信息、拆除施工內容及規模概況、拆除施工周期等。
2.環境風險識別情況
對環境風險識別情況進行詳細描述,包括資料收集成果、資料分析結果、現場清查結果(附必要的影像資料)、潛在環境風險源樣品采集與分析檢測結果等。
3.拆除施工過程中污染防治實施情況
對照《企業拆除活動污染防治方案》,詳細說明拆除施工過程的污染防治措施落實情況,說明更改或偏差情況,以及污染防治效果。
4.拆除過程環境監測情況
包括拆除施工過程中監測的點位、監測方法、監測指標、控制標準以及監測結果等。
5.拆除現場清理情況
說明拆除活動結束后現場清理方式方法、清理過程,清理產物最終處置方式和去向、污染防治措施效果等。
6.需要說明的其他問題
包括拆除過程中是否發生突發環境事件、是否發生物料跑冒滴漏情況,以及其他需要說明的情況。
7.附件
(1)《企業拆除活動污染防治方案》
(2)拆除過程中疑似土壤污染區域分布平面示意圖、相關影像資料
(3)環境監理方案(如有)
(4)環境監理報告(如有)
(5)拆除活動環境監測報告
(6)拆除活動過程中產生的廢水、固體廢物等污染物的處理協議/合同復印件、危險廢物轉移聯單復印件等。

填表說明:
1.項目名稱:企業拆除項目名稱,應能夠概括所有實際拆除活動內容。
2.項目地址:企業拆除項目實際所在地的詳細地址,要求寫明省(自治區、直轄市)、市(地區、州、盟)、縣(區、市、旗)、鄉(鎮)以及具體街(村)的名稱和詳細的門牌號碼。
3.業主單位:拆除企業名稱。
4.行業類型:按照《國民經濟行業分類》(GB/T 4754-2011)規范填寫行業類別及行業代碼,填寫至行業小類,行業代碼由四位數字組成。《國民經濟行業分類》(GB/T 4754-2011)查詢可參見國家統計局網站,查詢網址:http://www.stats.gov.cn/tjsj/tjbz/hyflbz/。
5.權屬:對照我國《中華人民共和國公司法》中相關規定確定拆除企業權屬類別。
6.法人代表:企業拆除前最后一任法人代表姓名,不具有法人資格的填寫本單位的主要負責人。
7.占地面積:拆除企業或拆除單元所占面積。
8.建筑面積:拆除建(構)筑物外墻勒腳以上的結構外圍水平面積。
9.遺留物料及殘留污染物名稱:根據遺留物料及殘留污染物的實際名稱(如商品名、化學物質名稱等)填寫。
10.性狀:如固態、半固態、氣態、液態。
11.數量:遺留物料及殘留污染物的量,盡量使用質量計量,也可使用包裝或盛裝設備數量計量。
12.包裝或盛裝容器:對包裝或盛裝容器名稱及其材質類型進行描述,如塑料桶、編織袋等。
13.是否屬于危險廢物:對照《危險廢物名錄》判斷是否屬于危險廢物;無法現場確認的,應填寫“需進行危險廢物鑒別”。
14.最終處置方式:對遺留物料及殘留污染物的最終去向進行說明,包括可繼續使用、廢棄等。
15.設備名稱:根據拆除設備實際名稱進行填寫,若涉及多個同類型設備應進行編號。
16.被污染情況:描述設備內、外表面污染物沾染及腐蝕情況,至少包括污染物類型、顏色、位置以及面積等。
17.風險識別結果:根據識別結果填寫“高環境風險設備、具有潛在環境風險的設備或一般性廢舊設備”。
18.識別依據:說明確定風險識別結果的依據。
19.建(構)筑物名稱:根據拆除建(構)筑物現場實際情況填寫,若涉及多個同類型建(構)筑應進行編號。
20.主要建筑材料:如鋼材、木材、水泥、含有石棉材料等。
21.被污染情況:描述建(構)筑表面污染物沾染及腐蝕情況,至少包括沾染污染物類型、顏色、位置以及涉及面積等。
22.風險識別結果:填寫“高環境風險建(構)筑物、具有潛在環境風險建(構)筑物或一般性建(構)筑物”。
23.識別依據:說明確定風險識別結果的依據。
24.環境敏感目標類型:明確拆除企業周邊環境敏感區及需要特殊保護對象類型,如自然保護區、居住區、飲用水水源保護區等。
25.位置:填寫環境敏感目標GPS定位結果。
26.與拆除企業中心點距離:拆除企業與環境敏感目標的直線距離。
27.拆除活動對其影響情況說明:描述環境敏感目標的級別或規模,如一級自然保護區或居住人口規模等,以及拆除活動可能會對其產生的不良影響。
28.其他: 有利于識別拆除活動環境風險源及其影響的其他情況。
29.填報人:本表填寫人員。
30.現場負責人:業主單位現場責任人。


